登入
註冊
詢價車
繁體中文
English
關於我們
關於我們
關於我們
經營概念
經銷通路
產品
產品
車用百貨
車用百貨
清淨/芳香
手機架/杯架
頭枕/腰靠
掛勾/收納
面紙盒
方向盤套
椅套/安全帶套
車套
其他
清潔美容
清潔美容
清潔用品
吸塵/打蠟機
工具
車用電子
車用電子
車充/變壓器
啟動電源
胎壓偵測
車用冰箱
其他
防盜鎖
行車安全
行車安全
打氣機
其他
汽百教學指南
汽百教學指南
活動公告
產品資訊
規格篩選
說明書
產品開箱
影音專區
影音專區
產品
產品
車用百貨
清潔美容
車用電子
行車安全
其他
產品評比
常見問題
常見問題
FAQ
汽百教學指南
首頁
汽百教學指南
說明書
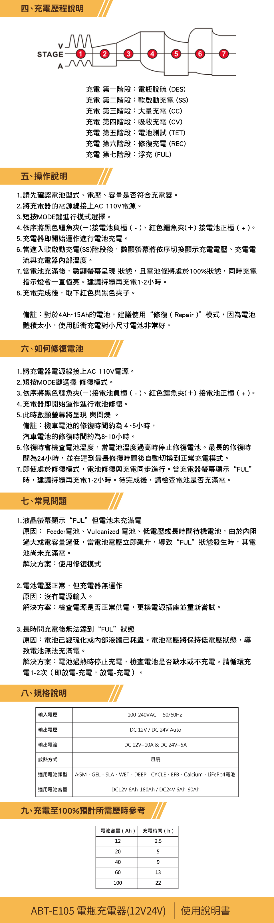
【安伯特】ABT-E105 電瓶充電器(12V24V)-說明書
活動公告
產品資訊
規格篩選
說明書
產品開箱
活動公告
產品資訊
規格篩選
說明書
產品開箱
2025-09-01
【安伯特】ABT-E105 電瓶充電器(12V24V)-說明書
【安伯特】ABT-E087 車用藍牙MP3...
下一篇
【安伯特】ABT-P4 AiBox 安卓機-...
返回列表
TOP